校团委关于转发《举办首届“南粤杯”青年文学创作大赛的通知》

发布人:高级管理员

各校区(校园)团工委、各二级单位团委(团总支)、各学生组织:

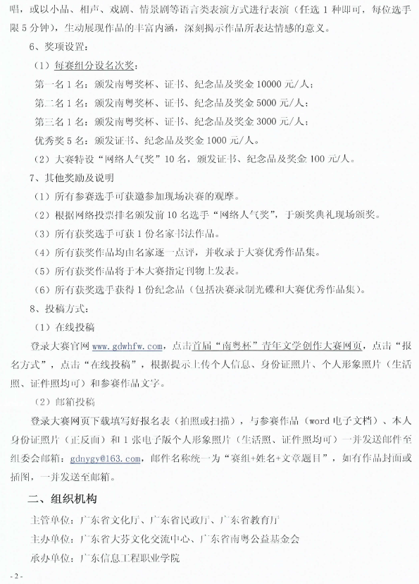
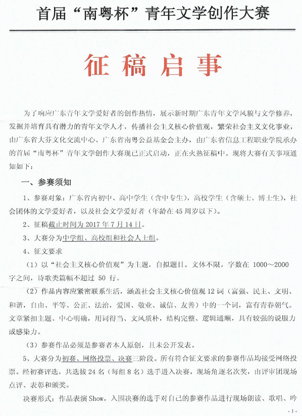
       为了响应广东青年文学爱好者的创作热情,展示新时期广东青年文学风貌与文学修养,发掘并培育具有潜力的青年文学人才,传播社会主义核心价值观,繁荣社会主义文化事业,广东省大芬文化交流中心、广东省南粤公益基金会决定联合开展首届“南粤杯”青年文学创作大赛。现转发相关比赛通知,请各有关单位根据通知要求,积极发动学生组织团队报名参赛,精心准备,认真参赛。

                                                                           共青团304永利委员会

                                                                                                        2017年6月14日

 

 

校团委关于转发《举办首届“南粤杯”青年文学创作大赛的通知》
校团委关于转发《举办首届“南粤杯”青年文学创作大赛的通知》
校团委关于转发《举办首届“南粤杯”青年文学创作大赛的通知》校团委关于转发《举办首届“南粤杯”青年文学创作大赛的通知》校团委关于转发《举办首届“南粤杯”青年文学创作大赛的通知》校团委关于转发《举办首届“南粤杯”青年文学创作大赛的通知》校团委关于转发《举办首届“南粤杯”青年文学创作大赛的通知》校团委关于转发《举办首届“南粤杯”青年文学创作大赛的通知》